Introduction
Crafting a successful marketing strategy for web agencies is essential for elevating a brand's presence and engagement in today’s digital landscape. As this environment evolves, it’s crucial to define a compelling brand narrative, tailor content to audience preferences, and leverage analytics effectively. But here’s the challenge: how can agencies seamlessly integrate these components to not only capture attention but also foster lasting connections with their clients?
This article explores proven strategies that empower web agencies to master their marketing efforts. By understanding and implementing these strategies, agencies can thrive in a competitive environment, ensuring they not only attract clients but also build enduring relationships that drive success.
Define Your Brand Narrative for Impactful Marketing
A well-defined narrative is crucial to your web agency marketing strategy, as it encapsulates your identity's mission, values, and unique selling propositions. This narrative not only facilitates effective communication with your target audience but also significantly enhances consumer engagement through web agency marketing. To create an impactful brand narrative, follow these essential steps:
- Identify Core Values: Clearly articulate what your organization stands for, including your mission, vision, and guiding principles. This foundation is vital for building a relatable identity.
- Know Your Audience: Conduct thorough market research to understand your target audience's needs, preferences, and pain points. Tailor your narrative to resonate with these insights, ensuring relevance and connection.
- Craft a Compelling Story: Utilize storytelling techniques to weave your organization's history and vision into a captivating narrative. Highlight challenges you've overcome and significant milestones, as these elements foster emotional connections with consumers.
- Maintain Consistency: Ensure that your narrative is consistently communicated across all marketing channels. This consistency builds trust and recognition, making your identity more memorable.
- Evolve with Feedback: Regularly collect audience input and be ready to adjust your narrative as your identity develops and market dynamics change. This responsiveness can enhance engagement and loyalty.
Creating a robust brand story is essential in web agency marketing as it establishes a structure that directs all promotional efforts, ensuring that every element aligns with your overarching message. As branding specialists emphasize, a compelling narrative can enhance customer trust and engagement, making it an essential element of successful web agency marketing strategies in 2026.

Tailor Content Strategies to Engage Your Audience
To effectively engage your audience, it’s essential to customize strategies according to their preferences and behaviors. Leveraging AI, Overskies enhances personalized customer experiences (CX) for clients both online and in-store. Here are actionable steps to achieve this:
- Segment Your Audience: Divide your audience into distinct segments based on demographics, interests, and behaviors. This approach enables personalized material delivery, enhancing relevance and engagement.
- Utilize Data Analytics: Leverage analytics tools to gather insights on audience interactions with your material. Understanding which formats - such as videos, blogs, or infographics - resonate most can significantly improve engagement rates.
- Create Buyer Personas: Develop detailed profiles of your ideal customers, including their goals, challenges, and preferred types of information. This information directs your material development, ensuring it meets the specific needs of each segment.
- Experiment with Formats: Test various formats of material to determine what works best for each audience segment. For example, younger audiences may prefer short-form videos, while professionals might engage more with in-depth articles.
- Solicit Feedback: Encourage audience responses on your material through surveys or social media polls. Comprehending what they appreciate and what they desire more of can assist in honing your approaches.
By applying these customized content strategies with the capabilities of AI - including automations and personalized bots that replicate human speech and uphold brand tone - you can cultivate more significant interactions with your audience. This results in increased engagement and conversion rates.

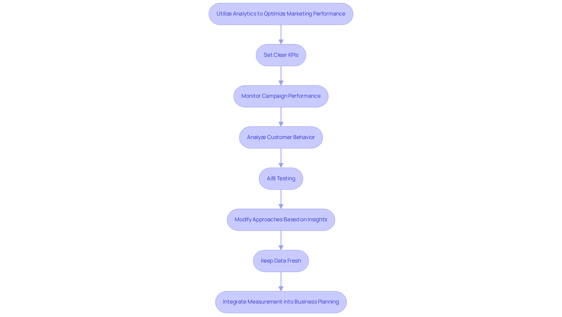
Utilize Analytics to Optimize Marketing Performance
Analytics play a pivotal role in refining your promotional strategies, especially when enhanced by AI technologies. By understanding data, you can make informed decisions that elevate performance. Here’s how to effectively utilize analytics:
- Set Clear KPIs: Define key performance indicators (KPIs) that align with your promotional objectives. This could include metrics like conversion rates, engagement levels, and customer acquisition costs.
- Monitor Campaign Performance: Use analytics tools to track the performance of your marketing campaigns in real-time. AI allows for rapid generation, testing, and optimization of multiple ad versions, ensuring the most effective variant is used. Determine which channels and types of material yield the best results.
- Analyze Customer Behavior: Study how customers engage with your material. AI can evaluate large quantities of data quickly, recognizing important insights and trends that guide future promotional plans.
- A/B Testing: Implement A/B testing to compare different versions of your content or campaigns. This helps identify what resonates best with your audience, further enhanced by AI's ability to optimize these tests for better outcomes.
- Modify Approaches Based on Insights: Utilize the insights obtained from analytics to modify your promotional approaches. Be agile and willing to pivot based on what the data tells you, leveraging AI to fine-tune campaigns for targeted, impactful advertising.
- Keep Data Fresh: Ensure that your data inputs are continuously updated to reflect real-time consumer behavior and market conditions. This is essential for maintaining the relevance and effectiveness of your promotional strategies.
- Integrate Measurement into Business Planning: Measurement should not be an afterthought but a core component of your business planning. Align measurement with finance, analytics, product, and legal teams to create a shared understanding of how outcomes are defined.
By effectively utilizing analytics, particularly through AI-driven insights, you can enhance your promotional performance, ensuring that your efforts are data-driven and results-oriented. As we look ahead to 2026, the ability to adjust based on real-time insights will be a defining factor in successful promotion.

Foster Collaboration Across Teams for Cohesive Strategies
Cooperation among groups is essential for crafting unified promotional plans. Here are effective steps to foster collaboration:
- Establish Clear Communication Channels: Open lines of communication between teams are vital. Utilize tools like Slack or Microsoft Teams to facilitate ongoing discussions and enhance connectivity.
- Define Shared Goals: Align all teams on common objectives. This ensures everyone is working towards the same outcomes and understands their role in achieving them. Clear goals reduce conflicts and sharpen focus.
- Encourage Cross-Departmental Meetings: Regularly scheduled meetings that bring together different teams to share insights, updates, and challenges are crucial. This practice promotes a culture of collaboration and dismantles silos.
- Leverage Diverse Skill Sets: Recognize and utilize the unique skills of team members from various departments. This diversity can lead to creative solutions and approaches that enhance overall effectiveness. At Overskies, we specialize in creative content production, including video production and design work, to effectively harness these diverse skills.
- Celebrate Collaborative Successes: Acknowledge and reward successful collaborative efforts. Celebrating milestones reinforces the value of teamwork and motivates continued collaboration.
By fostering collaboration across teams, organizations can develop more cohesive marketing strategies through web agency marketing that drive better results and enhance overall brand performance. Effective collaboration not only improves communication but also boosts job satisfaction and elevates morale among employees, ultimately benefiting the organization as a whole. At Overskies, we are committed to this collaborative approach, ensuring that your ambitions drive our collective purpose.

Conclusion
A compelling marketing strategy for web agencies is built on a well-defined brand narrative, tailored content approaches, and effective use of analytics. By clearly articulating core values and understanding the audience's needs, agencies can craft narratives that resonate and foster deeper connections. This foundation not only enhances consumer engagement but also solidifies the agency's identity in a competitive landscape.
Key strategies include:
- Segmenting the audience for personalized content delivery
- Leveraging data analytics to inform decisions
- Fostering collaboration across teams to create cohesive marketing efforts
Each of these elements plays a crucial role in optimizing marketing performance, ensuring that promotional strategies are both relevant and impactful.
As the marketing landscape continues to evolve, embracing these proven strategies will be vital for web agencies aiming for success in 2026 and beyond. By prioritizing a strong brand narrative, customizing content to engage audiences, and utilizing analytics for continuous improvement, agencies can enhance their marketing effectiveness and build lasting relationships with clients. The journey toward mastering web agency marketing is one of adaptability and innovation; embracing these principles will undoubtedly lead to greater achievements.
Frequently Asked Questions
Why is a well-defined brand narrative important for web agency marketing?
A well-defined brand narrative is crucial as it encapsulates your identity's mission, values, and unique selling propositions, facilitating effective communication with your target audience and enhancing consumer engagement.
What are the essential steps to create an impactful brand narrative?
The essential steps include identifying core values, knowing your audience, crafting a compelling story, maintaining consistency across marketing channels, and evolving with feedback.
How can I identify my organization's core values?
Core values can be identified by clearly articulating what your organization stands for, including your mission, vision, and guiding principles, which are vital for building a relatable identity.
Why is it important to know your audience when crafting a brand narrative?
Knowing your audience is important because it involves conducting market research to understand their needs, preferences, and pain points, allowing you to tailor your narrative to resonate with them.
What storytelling techniques can be used to craft a compelling brand story?
Storytelling techniques can include weaving your organization's history and vision into the narrative, highlighting challenges overcome and significant milestones to foster emotional connections with consumers.
How can I ensure consistency in my brand narrative across marketing channels?
Consistency can be ensured by communicating your narrative uniformly across all marketing channels, which builds trust and recognition, making your identity more memorable.
Why is it necessary to evolve your brand narrative with feedback?
Evolving your brand narrative with feedback is necessary to enhance engagement and loyalty, as it allows you to adjust your narrative in response to audience input and changing market dynamics.
What impact does a robust brand story have on web agency marketing?
A robust brand story establishes a structure that directs all promotional efforts, ensuring alignment with your overarching message and enhancing customer trust and engagement.
List of Sources
- Define Your Brand Narrative for Impactful Marketing
- 100 Branding Statistics, Global Impact, and Consumer Perception (https://linearity.io/blog/branding-statistics)
- Storytelling Statistics 2025: 94+ Stats & Insights [Expert Analysis] - Marketing LTB (https://marketingltb.com/blog/statistics/storytelling-statistics)
- Brand Storytelling in 2025: The Latest Statistics and Trends (https://blog.thebrandshopbw.com/brand-storytelling-statistics-and-trends)
- 2026 Guide to Brand Storytelling for Businesses (https://business.com/articles/better-brand-storytelling)
- online.uwa.edu (https://online.uwa.edu/news/brand-narrative-storytelling)
- Tailor Content Strategies to Engage Your Audience
- 42 Experts Reveal Top Content Marketing Trends for 2026 (https://contentmarketinginstitute.com/strategy-planning/trends-content-marketing)
- online.mason.wm.edu (https://online.mason.wm.edu/blog/data-analytics-in-digital-marketing)
- involve.me (https://involve.me/blog/marketing-personalization-statistics)
- 20 Customer Segmentation Statistics (https://salesgenie.com/blog/customer-segmentation-statistics)
- Content Now Dictates Targeting: Master the New Ad Delivery Era | WPP Media (https://wppmedia.com/news/audience-to-content-driving-the-next-step-in-targeting)
- Utilize Analytics to Optimize Marketing Performance
- 2026 brand planning: 4 analytics strategies every marketer needs (https://thedrum.com/news/2026-brand-planning-4-analytics-strategies-every-marketer-needs)
- Why 2026 will be marketing's 6-7 moment | Experian Marketing (https://experian.com/blogs/marketing-forward/marketings-6-7-moment-2026-digital-marketing-trends)
- 9 marketing predictions for 2026 as AI fuels polarity (https://marketingdive.com/news/marketing-predictions-for-2026/809124)
- 5 ways to improve marketing measurement in 2026 | MarTech (https://martech.org/5-ways-to-improve-marketing-measurement-in-2026)
- The 2026 State of Performance Marketing Report: How Inflated Signals, AI Noise, and Disconnected Tools Are Derailing B2B Growth (https://finance.yahoo.com/news/2026-state-performance-marketing-report-130000046.html)
- Foster Collaboration Across Teams for Cohesive Strategies
- amraandelma.com (https://amraandelma.com/team-building-marketing-statistics)
- Why does cross-team collaboration matter more than ever in 2026? (https://culturemonkey.io/employee-engagement/cross-team-collaboration)
- Collaboration in Marketing to Improve Results - Industrial Marketer (https://industrialmarketer.com/collaboration-in-marketing)
- Why PR teams fail at cross-functional collaboration—with 2026 fixes - Agility PR Solutions (https://agilitypr.com/pr-news/pr-news-trends/why-pr-teams-fail-at-cross-functional-collaboration-with-2026-fixes)
- 31 statistics about collaboration in the workplace in 2025 (https://zoom.com/en/blog/workplace-collaboration-statistics)
.png?width=250&height=153&name=CSI-OverskiesRebrand_LOGO-01(smaller).png)

.png?width=100&height=61&name=CSI-OverskiesRebrand_LOGO-01(smaller).png)

.png?width=88&name=CSI-OverskiesRebrand_LOGO-01(smaller).png)



