Introduction
In today's fiercely competitive digital landscape, the effectiveness of advertising strategies can truly make or break a brand's success. By implementing proven best practices, marketers can enhance their campaigns and achieve measurable results that resonate deeply with their target audience. Yet, the challenge persists: how can businesses ensure their digital advertising efforts are not only innovative but also aligned with the ever-evolving behaviors and preferences of consumers? This article explores five essential practices designed to elevate any digital advertising strategy.
We’ll provide insights on:
- Goal-setting
- Audience understanding
- Content planning
- Performance measurement
All aimed at driving impactful outcomes. Ready to transform your approach? Let’s dive in.
Define Clear Objectives and Goals
Creating a successful digital advertising strategy starts with establishing clear objectives and goals. Employ the SMART framework to ensure your goals are Specific, Measurable, Achievable, Relevant, and Time-bound. For instance, instead of a vague goal like 'increase brand awareness,' specify 'increase website traffic by 30% over the next quarter.' This precision not only directs your campaign but also facilitates effective measurement of success.
Regularly revisiting and adjusting these goals based on performance data is crucial for maintaining alignment with market dynamics and evolving consumer behavior. Consider how these objectives apply both online and in-store to create a holistic customer experience. Research shows that marketers who set clear goals are 377% more likely to report success, underscoring the significant impact of SMART goals on digital advertising effectiveness.
By integrating this structured approach, along with AI-driven automations and custom bots that mimic human speech, teams can transform their marketing efforts into measurable outcomes that drive business growth. Don't miss the opportunity to elevate your digital strategy - start implementing SMART goals today.

Develop Comprehensive Buyer Personas
Creating detailed buyer personas is essential for a successful digital advertising strategy. Start by gathering data through surveys, interviews, and market research to uncover insights into your audience's demographics, behaviors, and preferences. A well-crafted persona should include specifics like:
- Age
- Interests
- Purchasing habits
- Particular pain points
This comprehensive understanding allows you to develop targeted messaging that truly resonates with your audience's needs, significantly enhancing engagement and conversion rates.
To ensure your promotional efforts remain effective, it's vital to regularly update these personas with fresh data. This practice guarantees that they reflect the evolving behaviors and preferences of consumers. By doing so, you not only maintain relevance but also position your digital advertising strategy for greater success in the competitive digital landscape.

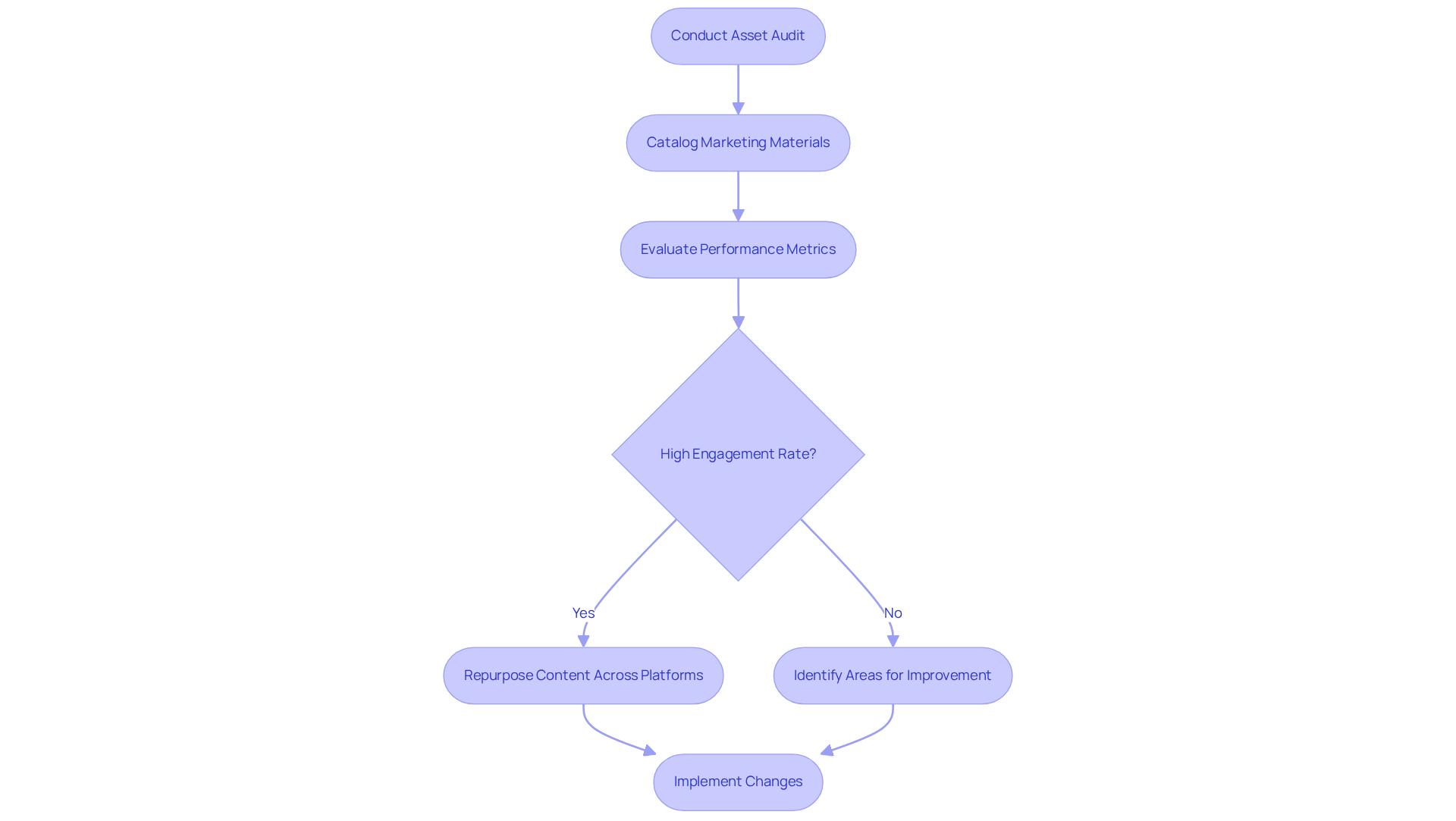
Conduct a Thorough Asset Audit
Enhancing your digital advertising strategy requires a thorough asset audit. Start by cataloging all current marketing materials, including videos, graphics, and written content. Evaluate each asset's performance metrics - such as participation rates and conversion statistics - to gauge their effectiveness. For instance, if a specific video ad shows a high engagement rate, consider repurposing its content across various platforms to maximize its impact. This audit not only streamlines resources but also ensures that marketing efforts focus on high-performing assets while identifying areas needing improvement.
As the digital landscape evolves, prioritizing asset performance metrics will be crucial for shaping a successful digital advertising strategy in 2026 and beyond. Moreover, leveraging AI to create hyper-personalized customer experiences can significantly boost brand engagement and conversion rates. By implementing automations and custom bots that mimic human speech, brands can maintain consistency in communications, further optimizing the effectiveness of their marketing assets.
Be mindful of common pitfalls, such as neglecting underperforming assets or failing to refresh outdated materials, which can hinder overall campaign effectiveness. Take action now to ensure your marketing strategy is not only effective but also poised for future success.

Create a Strategic Content Plan
A well-defined strategic plan for materials is essential for executing an effective digital advertising strategy. Begin by establishing clear objectives for your materials that align with your marketing goals. Identify the types of materials that will resonate with your audience - think blog posts, videos, or social media updates. Creating a publication schedule is crucial; it should specify when and where each item will be released. For example, if your goal is to boost social media engagement, schedule regular posts that encourage interaction, such as polls or questions. This systematic approach ensures that your materials remain timely, relevant, and consistent with your overall marketing plan.
At Overskies, we leverage the power of AI to enhance our materials strategy, ensuring that your brand's storytelling is both personalized and impactful. By utilizing AI, we can analyze customer preferences and performance data, enabling us to create materials that resonate deeply with your audience. Moreover, our AI capabilities allow us to monitor brand sentiment and produce tailored content at scale, further enhancing engagement.
Statistics reveal that:
- 72% of marketers assert that content promotion boosts lead generation, underscoring the importance of a well-organized schedule in driving engagement and achieving promotional success.
- 29% of organizations with documented strategies report high effectiveness, highlighting the value of having a clear plan.
- The global digital advertising strategy is projected to reach $786.2 billion by 2026, making the need for a strategic approach to content in this rapidly evolving landscape more critical than ever.
- 70% of marketers indicate that content marketing has improved their leads and customer interaction, emphasizing the necessity for a well-structured schedule.
By integrating AI-driven insights into your content planning, you can significantly enhance conversion rates and overall brand engagement.

Implement Measurement and Analysis Techniques
Implementing robust measurement and analysis techniques is crucial to achieve success in your digital advertising strategy. Begin by identifying key performance indicators (KPIs) that align with your objectives, such as:
- Click-through rates
- Conversion rates
- Customer acquisition cost (CAC)
- Customer lifetime value (CLV)
- Return on ad spend (ROAS)
These metrics are vital for evaluating campaign effectiveness and guiding strategic decisions. Notably, 41% of marketers report that launching a digital campaign takes three to four weeks, underscoring the necessity for timely adjustments based on performance data.
Leverage advanced analytics tools to track these metrics in real-time, allowing for swift modifications to your campaigns. If a specific ad is underperforming, dive into the data to uncover the reasons behind its lack of success and implement necessary changes. Regularly examining performance data helps recognize trends and provides insights that can inform future digital advertising strategies, ensuring ongoing enhancement and optimization.
Moreover, focusing on actionable metrics enables businesses to measure the effectiveness of their marketing investments. By aligning metrics with the customer journey, marketers can gain a deeper understanding of audience behavior and optimize their strategies accordingly. As industry leaders emphasize, the opportunity lies in creating distinctive, brand-authentic creative powered by data-driven insights that enhance originality and drive measurable growth. Additionally, harnessing AI can elevate your measurement efforts by delivering hyper-personalized customer experiences that boost brand engagement and conversion rates. By developing automations and custom bots that mimic human speech, you can ensure consistent communication across all channels, from emails to chatbots.

Conclusion
Establishing a winning digital advertising strategy is essential for businesses looking to excel in a fiercely competitive landscape. By honing in on clear objectives, developing comprehensive buyer personas, conducting thorough asset audits, crafting strategic content plans, and employing robust measurement techniques, organizations can create campaigns that resonate profoundly with their target audiences and yield measurable results.
Key practices highlighted throughout this article include:
- Utilizing the SMART framework to set specific goals
- Creating detailed buyer personas to tailor messaging effectively
- Performing asset audits to optimize resources
- Implementing a structured content plan to sustain engagement
Moreover, the focus on measurement techniques empowers marketers to adapt their strategies based on real-time data, ultimately enhancing performance and ROI.
In conclusion, the digital advertising landscape is evolving at a rapid pace, making it crucial to embrace these best practices for success. Organizations are urged to take immediate action by integrating these strategies into their marketing efforts, leveraging data-driven insights, and adapting to the ever-changing needs of consumers. By doing so, businesses can not only boost their advertising effectiveness but also cultivate lasting connections with their audience, paving the way for sustainable growth in the years ahead.
Frequently Asked Questions
What is the importance of defining clear objectives and goals in digital advertising?
Defining clear objectives and goals is crucial as it directs your campaign and facilitates effective measurement of success. Using the SMART framework ensures goals are Specific, Measurable, Achievable, Relevant, and Time-bound, which significantly increases the likelihood of reporting success.
What does the SMART framework entail?
The SMART framework entails setting goals that are Specific, Measurable, Achievable, Relevant, and Time-bound. For example, instead of a vague goal like "increase brand awareness," a SMART goal would be "increase website traffic by 30% over the next quarter."
How often should goals be revisited and adjusted?
Goals should be regularly revisited and adjusted based on performance data to maintain alignment with market dynamics and evolving consumer behavior.
What role do buyer personas play in digital advertising?
Buyer personas are essential for a successful digital advertising strategy as they provide a comprehensive understanding of the audience's demographics, behaviors, and preferences, allowing for targeted messaging that resonates with their needs.
How can buyer personas be developed?
Buyer personas can be developed by gathering data through surveys, interviews, and market research to uncover insights into the audience's age, interests, purchasing habits, and pain points.
Why is it important to regularly update buyer personas?
Regularly updating buyer personas with fresh data is vital to ensure they reflect the evolving behaviors and preferences of consumers, maintaining relevance and positioning the digital advertising strategy for greater success.
What impact do SMART goals have on digital advertising effectiveness?
Research shows that marketers who set clear SMART goals are 377% more likely to report success, highlighting their significant impact on digital advertising effectiveness.
How can AI-driven automations and custom bots enhance a digital advertising strategy?
AI-driven automations and custom bots that mimic human speech can transform marketing efforts into measurable outcomes that drive business growth, enhancing the overall effectiveness of a digital advertising strategy.
List of Sources
- Define Clear Objectives and Goals
- Digital Marketing Strategy: Building a Winning Plan for 2026 (https://webandcrafts.com/blog/digital-marketing-strategy)
- Digital Marketing Objectives to Measure – Prove Business Impact | ELEMENT (https://goelement.com/blog/marketing-objectives-to-measure)
- Master SMART Goals for Content Marketing Success (https://siteimprove.com/blog/smart-goals-for-content-marketing)
- 26 Quotes That Are Still Relevant In Today’s Digital Marketing Era - Zen Media (https://zenmedia.com/blog/26-quotes-that-are-still-relevant-in-todays-digital-marketing-era)
- Here's How S.M.A.R.T Goals Solve Your Biggest Agency Problems - Swydo (https://swydo.com/blog/smart-goals)
- Develop Comprehensive Buyer Personas
- B2B Marketing Strategies For 2026 | AI, Alignment & Personalization (https://viragomarketing.com/b2b-marketing-strategies-2026)
- forbes.com (https://forbes.com/advisor/business/small-business-marketing)
- 50+ Buyer Persona Statistics That Showcase Their Effectiveness (https://delve.ai/blog/buyer-persona-statistics)
- What 10 B2B Marketing Leaders Will Change About Content in 2026 (https://cmswire.com/digital-marketing/the-ai-content-reset-what-b2b-marketers-must-stop-and-start-in-2026)
- salesgenie.com (https://salesgenie.com/blog/buyer-personas-statistics)
- Conduct a Thorough Asset Audit
- 180+ Powerful Digital Marketing Statistics for 2026 - WordStream (https://wordstream.com/blog/ws/2022/04/19/digital-marketing-statistics)
- 15 Essential Digital Marketing KPIs to Track in 2026 (https://aidigital.com/blog/digital-marketing-kpi)
- Marketing Trends in 2026: What’s Shaping the Future of Advertising (https://blog.seedtag.com/marketing-trends-in-2026-whats-shaping-the-future-of-advertising?hs_amp=true)
- 113 Digital Marketing Statistics for 2026 | SeoProfy (https://seoprofy.com/blog/digital-marketing-statistics)
- Digital Marketing Audit: Optimizing for the Future of Search - DNA Home Page (https://dnadigitalmarketing.com/digital-marketing-audit-optimizing-for-the-future-of-search)
- Create a Strategic Content Plan
- seo.com (https://seo.com/blog/content-marketing-statistics)
- 180+ Powerful Digital Marketing Statistics for 2026 - WordStream (https://wordstream.com/blog/ws/2022/04/19/digital-marketing-statistics)
- Your Go-to List of Content Marketing Statistics for 2026 (https://optinmonster.com/content-marketing-statistics)
- Content Marketing ROI — 45 Statistics Every Marketing Leader Should Know in 2026 (https://genesysgrowth.com/blog/content-marketing-roi-stats-for-marketing-leaders)
- The Big List of Content Marketing Statistics | Brafton (https://brafton.com/content-marketing-statistics)
- Implement Measurement and Analysis Techniques
- Smartly | 2026 Digital Advertising Trends Report (https://smartly.io/digital-advertising-trends/2026)
- Marketing Metrics That Matter: What to Track in 2026 (https://wsiworld.com/blog/marketing-metrics-that-matter-what-to-track-in-2026)
- 15 Essential Digital Marketing KPIs to Track in 2026 (https://aidigital.com/blog/digital-marketing-kpi)
- measured.com (https://measured.com/faq/ad-measurement-the-complete-2026-guide-to-accurate-actionable-marketing-analytics)
.png?width=250&height=153&name=CSI-OverskiesRebrand_LOGO-01(smaller).png)

.png?width=100&height=61&name=CSI-OverskiesRebrand_LOGO-01(smaller).png)

.png?width=88&name=CSI-OverskiesRebrand_LOGO-01(smaller).png)



