Overview
Choosing the right eCommerce design agency is a critical decision for any business. To ensure success, follow these four essential steps:
- Identify your specific business needs and goals.
- Evaluate the agency's expertise and service offerings.
- Review their portfolios and client testimonials.
- Consider your budget and their communication practices.
These steps are not merely procedural; they are foundational to aligning with an agency that meets your unique objectives. A thorough assessment of these factors is crucial, as it guarantees effective collaboration and maximizes the potential for successful eCommerce solutions. By focusing on agency capabilities, you can make an informed decision that will drive your business forward.
Introduction
Selecting the right eCommerce design agency is a pivotal decision for any business aiming to thrive in the digital marketplace. With a myriad of options available, understanding how to align agency expertise with specific business goals is essential for success. This guide offers a structured approach to navigating the selection process. But what are the key criteria that can make or break this important partnership?
Identify Your Business Needs and Goals
Begin by conducting a thorough assessment of your business objectives. Ask yourself:
- What are the primary goals for your eCommerce site? (e.g., increasing sales, enhancing user experience, expanding market reach)
- What specific features do you need? (e.g., payment gateways, product catalogs, customer reviews)
- Who is your target audience, and what are their preferences?
Document these insights to create a clear project brief that outlines your expectations. This will serve as a reference point when evaluating potential firms, ensuring they can meet your specific needs.
At Overskies, we specialize in developing comprehensive go-to-market strategies that encompass everything from market research and positioning to creative production, including video content, digital advertising, and design services. Our adaptable partnership enables us to collaborate effectively with your internal team, providing additional resources for brainstorming and implementation.
Moreover, we leverage AI to enhance customer experiences through hyper-personalized interactions. This approach ensures that your eCommerce site, created by an ecommerce design agency, not only meets but exceeds customer expectations, ultimately driving higher conversion rates.

Evaluate Agency Expertise and Service Offerings
When researching potential agencies, understanding their areas of expertise and alignment with your specific needs is crucial. Overskies presents a comprehensive go-to-market (GTM) strategy that encompasses everything from research and positioning to creative production and experiential marketing. This capability allows them to support your eCommerce initiatives with tailored solutions provided by an ecommerce design agency, whether you require assistance with video production, digital marketing, or design work.
Consider the particular services they offer, such as:
- Web design
- SEO
- Content creation
Assess their background in your industry or with comparable projects. As an award-winning creative agency, Overskies specializes in transformative branding and storytelling, ensuring their work resonates with your target audience. Their commitment to impeccable customer service further enhances the partnership experience. Additionally, evaluate the technologies and platforms that your ecommerce design agency is skilled in, such as Shopify or WooCommerce, to ensure they can effectively execute your online commerce strategy.
Compile a shortlist of ecommerce design agencies that provide the services you need and demonstrate a solid comprehension of eCommerce trends and best practices. With Overskies, you can anticipate a partnership founded on trust and cooperation, where your aspirations fuel their innovative solutions, ultimately boosting your market presence.
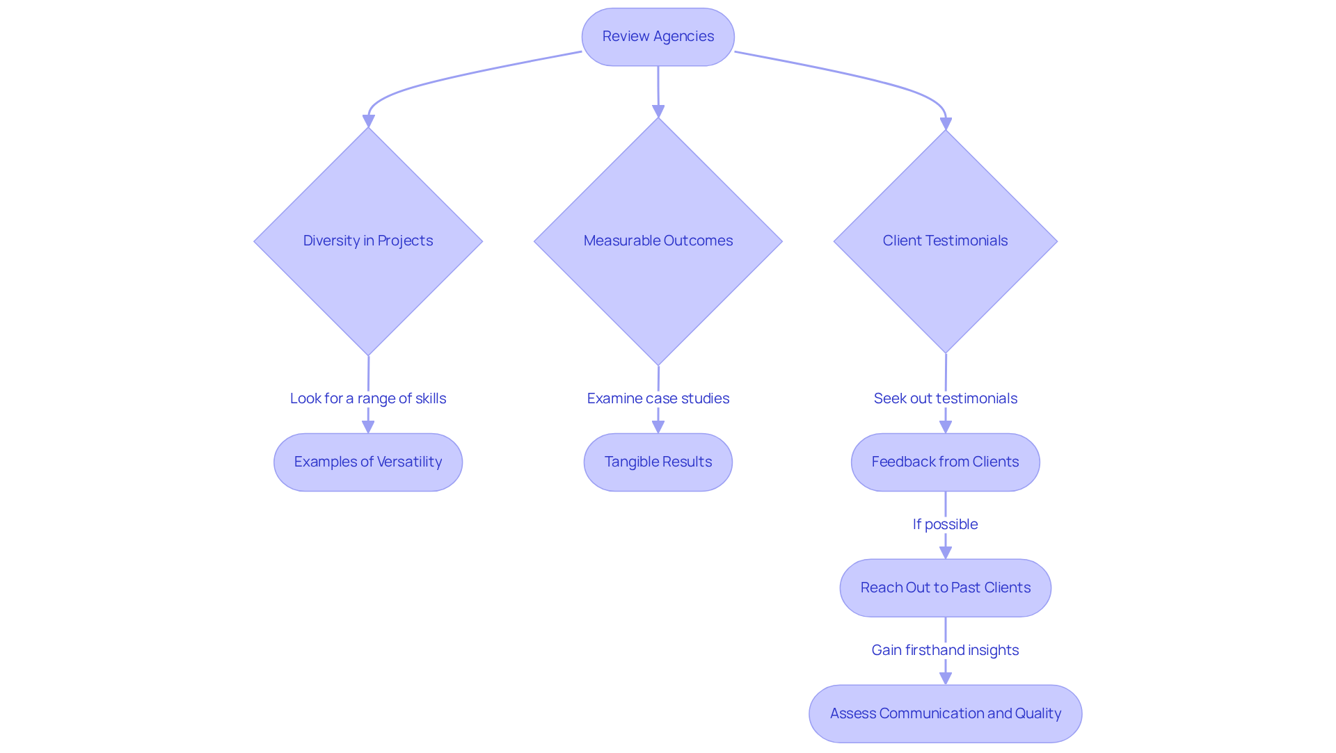
Review Portfolios and Client Testimonials
Once you have a shortlist, it is essential to delve into each agency's portfolio. Pay attention to the following aspects:
- Diversity in Projects: Look for a range of skills showcased through various projects. For instance, Overskies' work on print collateral, social media assets, and vehicle wraps demonstrates their versatility and commitment to delivering high-quality, on-brand solutions.
- Measurable Outcomes: Examine case studies that highlight tangible results, such as increased traffic and improved conversion rates. Clients like Citizen have noted significant enhancements in their market position with each new product introduction, thanks to the agency's collaborative strategy and deep understanding of the marketplace.
- Client Testimonials: Seek out testimonials that attest to the agency's reliability and effectiveness. Feedback from clients such as Dennis Krupka, Jr. underscores the team's enthusiasm and determination, while Jennifer Fink emphasizes their ability to produce exceptional work tailored to client needs.
If possible, reach out to past clients to gain firsthand insights into their experiences. This step will assist you in assessing the organization's capacity to meet deadlines, communicate effectively, and deliver quality work. Kelly Stefany's testimonial regarding Overskies illustrates their role as a supportive partner through various challenges, reinforcing the value of direct client feedback.

Consider Budget, Communication, and Project Management
Evaluate the financial aspects and operational dynamics thoroughly:
- What is your budget for the project, and how does it align with the agency's pricing structure?
- How does the organization communicate? Do they provide regular updates and are they responsive to inquiries?
- What project management tools do they use, and how do they handle timelines and deliverables?
Discuss these elements during initial meetings to ensure that the agency's approach aligns with your expectations. A good fit in these areas can lead to a more productive partnership.

Conclusion
Choosing the right eCommerce design agency is a critical step toward achieving business success in the digital marketplace. By carefully assessing your business needs and goals, evaluating agency expertise, reviewing portfolios and testimonials, and considering budget and communication practices, businesses can ensure they partner with an agency that aligns with their vision and objectives.
This article outlines a structured approach to selecting an agency. It emphasizes the importance of:
- Defining specific goals
- Understanding the agency's capabilities
- Thoroughly investigating their past work and client feedback
Each of these steps contributes to building a solid foundation for a successful partnership, ultimately leading to enhanced customer experiences and improved market presence.
In the fast-paced world of eCommerce, making informed decisions is paramount. By following these steps, businesses not only enhance their chances of selecting the right design agency but also set the stage for a fruitful collaboration that can drive growth and innovation. Taking the time to invest in this process can yield significant returns, ensuring that your eCommerce platform not only meets but exceeds customer expectations.
Frequently Asked Questions
What should I do to identify my business needs and goals for an eCommerce site?
Begin by conducting a thorough assessment of your business objectives, including defining your primary goals (e.g., increasing sales, enhancing user experience, expanding market reach), identifying specific features needed (e.g., payment gateways, product catalogs, customer reviews), and understanding your target audience and their preferences.
How can I document my business insights for an eCommerce project?
Document your insights to create a clear project brief that outlines your expectations. This brief will serve as a reference point when evaluating potential firms to ensure they can meet your specific needs.
What services does Overskies offer for eCommerce development?
Overskies specializes in developing comprehensive go-to-market strategies, which include market research, positioning, creative production (such as video content and digital advertising), and design services.
How does Overskies collaborate with internal teams?
Overskies offers an adaptable partnership that enables effective collaboration with your internal team, providing additional resources for brainstorming and implementation.
In what way does Overskies utilize AI in eCommerce?
Overskies leverages AI to enhance customer experiences through hyper-personalized interactions, ensuring that the eCommerce site exceeds customer expectations and drives higher conversion rates.
.png?width=250&height=153&name=CSI-OverskiesRebrand_LOGO-01(smaller).png)

.png?width=100&height=61&name=CSI-OverskiesRebrand_LOGO-01(smaller).png)

.png?width=88&name=CSI-OverskiesRebrand_LOGO-01(smaller).png)



